Kun lähetinantenni lähettää aaltoa (vaikka ledlamppu) niin onko aallonpituus riippuvainen varauksen kiihdytysmatkasta? Kysymys nousee siitä kun varaus kiihtyy "etelään" ja jarruttaa ja sitten kiihtyy "pohjoiseen", niin tämäkö määrää aaltoliikkeen aallonharjan ja aallonpohjan. Edelleen, jos näin on niin mikä lähetin pystyy tuottamaan c nopeuden millimetrin miljoonasosan matkalla "käynnin sekä etelässä että pohjoisessa"?
Tai voihan kysyä miten röntgen tuottaa säteilynsä?
Varauksen värähtelytaajuus määrittää aallon taajuuden, ja aallonpituuden.pähkäilijä kirjoitti: ↑4.6.2025, 00:01Kun lähetinantenni lähettää aaltoa (vaikka ledlamppu) niin onko aallonpituus riippuvainen varauksen kiihdytysmatkasta?
Miten tämä liittyy asiaan, en ymmärrä? Miten ajattelet "aallonharjat" ja "aallonpohjat"?pähkäilijä kirjoitti: ↑4.6.2025, 00:01Kysymys nousee siitä kun varaus kiihtyy "etelään" ja jarruttaa ja sitten kiihtyy "pohjoiseen", niin tämäkö määrää aaltoliikkeen aallonharjan ja aallonpohjan. Edelleen, jos näin on niin mikä lähetin pystyy tuottamaan c nopeuden millimetrin miljoonasosan matkalla "käynnin sekä etelässä että pohjoisessa"?
QS kirjoitti: ↑4.6.2025, 08:25Varauksen värähtelytaajuus määrittää aallon taajuuden, ja aallonpituuden.pähkäilijä kirjoitti: ↑4.6.2025, 00:01Kun lähetinantenni lähettää aaltoa (vaikka ledlamppu) niin onko aallonpituus riippuvainen varauksen kiihdytysmatkasta?Miten tämä liittyy asiaan, en ymmärrä? Miten ajattelet "aallonharjat" ja "aallonpohjat"?pähkäilijä kirjoitti: ↑4.6.2025, 00:01Kysymys nousee siitä kun varaus kiihtyy "etelään" ja jarruttaa ja sitten kiihtyy "pohjoiseen", niin tämäkö määrää aaltoliikkeen aallonharjan ja aallonpohjan. Edelleen, jos näin on niin mikä lähetin pystyy tuottamaan c nopeuden millimetrin miljoonasosan matkalla "käynnin sekä etelässä että pohjoisessa"?
Kun aalto kuvataan klassisella käyrällä, niin siinä on huiput ja pohjat. Jos ne syntyy kiihtyvyyksistä vastakkaisiin suuntiin, niin olettaisin että huippu ei ole identtinen pohjan kanssa. Eli huippu ja pohja on erilainen vaikkakin saman "tehoinen".
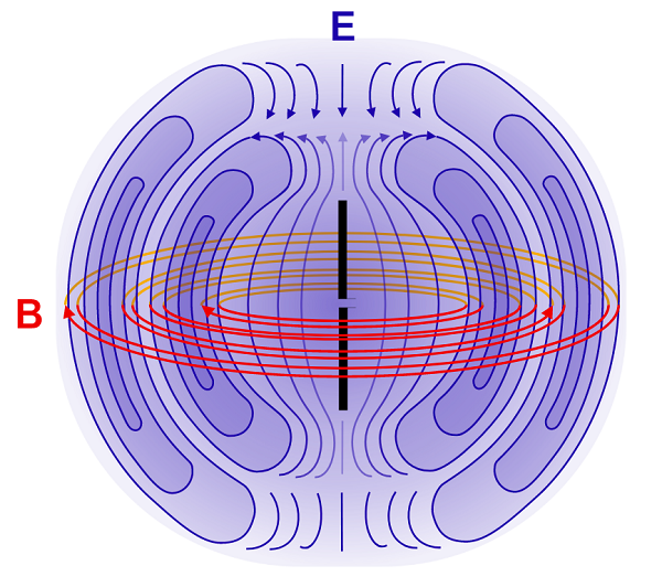
Tässä dipoliantennin säteilykuvio:pähkäilijä kirjoitti: ↑5.6.2025, 00:04Kun aalto kuvataan klassisella käyrällä, niin siinä on huiput ja pohjat. Jos ne syntyy kiihtyvyyksistä vastakkaisiin suuntiin, niin olettaisin että huippu ei ole identtinen pohjan kanssa. Eli huippu ja pohja on erilainen vaikkakin saman "tehoinen".
ja tässä kuva, jonka voit ajatella olevan likimain eräs leikkaus tuosta säteilykuviosta (oikeasti pitäisi olla kaarevana kuten säitelykuviossa, mutta kuvaa tasoaaltoa hyvin):
Saisitko näiden perusteella muotoiltua kysymyksesi, ehkä sitten ymmärrän?
Edelliseen tasoaaltoon liittyen: Ilmeisesti tarkoitat "aallonharjalla" niitä tasoja, joissa E- ja B-komponenit ovat suurimmillaan, ja "pohjalla" tasoja, joissa E- ja B-komponentit ovat nolla ?
Klassisessa harmonisessa värähtelijässä kineettinen ja potentiaalienergia vaihtelevat nollaenergiatasojensa suhteen. Värähtelylle syötetään ulkopuolelta poikkeutus potentiaalin ääriasentoon, josta vapautetaan tai annetaan impulssi staattiseen lepotilaan. Jousirakenne lukitsee värähtelytilanteen pysyväksi, ellei häviöitä.
Mahtaisiko kysyjä viisastua, jos yrittäisi kentän viritysvärähtelyä kuvata analogisesti - mikä on poikkeutettu, mikä impulssi annettu, mikä lukitsee pysyvän värähtelytilan (state)?
Hienorakennevakio vapausasteista: (1⁰+2¹+3²+5³+1/2¹*3²/5³)⁻¹ = 137,036⁻¹
Niin. Tuohon pitää olla tukeva teoria, jotta voi kuvata mikä tyhjössä toimittaa (lähes) häviöttömän jousen virkaa.
Tässä ote sellaisesta:
Electromagnetic twist-wave
The global phase bundle \(Φ(x)=e^{iα(x)}\) carries a closed one–form
\(A=\Phi^{-1}\mathrm{d}\Phi = \mathrm{d}\alpha\)
When two antipodal 0-fibres are displaced by a net phase offset \(Δα(τ)\), the ensuing twist wave is described by
\(
F=\mathrm{d}A=\mathrm{d}\!\bigl(\mathrm{d}\alpha\bigr),\)
\(
\mathbf E=-\nabla\dot\alpha,\)
\(
\mathbf B=\nabla\times\nabla\alpha,\)
\(
\Box\alpha = 0.
\)
The local amplitude is not a free parameter but the coherent count of
focused 0-fibres,
\(A_{\text{mac}} = p\,f\,c\,A_{\text P},\)
with Planck-level single-fibre twist
\(A_{\text P} = \dot\alpha_{\text P}\,\).
Energy oscillates between potential and kinetic parts,
exactly as in a harmonic oscillator:
\(
U=\tfrac12\lvert\nabla\alpha\rvert^{2},\qquad
K=\tfrac12\lvert\dot\alpha\rvert^{2},
\)
while the antipodal link fixes a loss-free frequency
\(\omega = 2\pi/\lambda\).
Detailed spin-½ fibre-locking (opposite-handed 3-form screw bundles binding the 1-form phase line) is developed in Part III; here we note only that every photon is a single topological twist-unit
(\(\Delta\alpha=\pi\)) propagating with Poynting vector
\(\mathbf S = \mathbf E \times \mathbf B\,.\)
In ΦBSU a photon corresponds to one topological
half-turn in the global phase
\(\Delta\alpha = \pi\;(\text{mod }2\pi)\),
i.e. The minimal, quantised, twist linking the two antipodal
0-fibre sheets.
Tässä ote sellaisesta:
Electromagnetic twist-wave
The global phase bundle \(Φ(x)=e^{iα(x)}\) carries a closed one–form
\(A=\Phi^{-1}\mathrm{d}\Phi = \mathrm{d}\alpha\)
When two antipodal 0-fibres are displaced by a net phase offset \(Δα(τ)\), the ensuing twist wave is described by
\(
F=\mathrm{d}A=\mathrm{d}\!\bigl(\mathrm{d}\alpha\bigr),\)
\(
\mathbf E=-\nabla\dot\alpha,\)
\(
\mathbf B=\nabla\times\nabla\alpha,\)
\(
\Box\alpha = 0.
\)
The local amplitude is not a free parameter but the coherent count of
focused 0-fibres,
\(A_{\text{mac}} = p\,f\,c\,A_{\text P},\)
with Planck-level single-fibre twist
\(A_{\text P} = \dot\alpha_{\text P}\,\).
Energy oscillates between potential and kinetic parts,
exactly as in a harmonic oscillator:
\(
U=\tfrac12\lvert\nabla\alpha\rvert^{2},\qquad
K=\tfrac12\lvert\dot\alpha\rvert^{2},
\)
while the antipodal link fixes a loss-free frequency
\(\omega = 2\pi/\lambda\).
Detailed spin-½ fibre-locking (opposite-handed 3-form screw bundles binding the 1-form phase line) is developed in Part III; here we note only that every photon is a single topological twist-unit
(\(\Delta\alpha=\pi\)) propagating with Poynting vector
\(\mathbf S = \mathbf E \times \mathbf B\,.\)
In ΦBSU a photon corresponds to one topological
half-turn in the global phase
\(\Delta\alpha = \pi\;(\text{mod }2\pi)\),
i.e. The minimal, quantised, twist linking the two antipodal
0-fibre sheets.
Hienorakennevakio vapausasteista: (1⁰+2¹+3²+5³+1/2¹*3²/5³)⁻¹ = 137,036⁻¹
Tarkoitan pohjalla max "tehoa" yhtälailla. Meren aallossa huippu sisältää max potentiaalin ja pohja max paineen, molemmat on "huipputehoja" mutta eri muodossa. Ajattelen että sama lainalaisuus on sm-aallossa, huippu ja pohja on yhtä "tehokkaita" mutta voimien suunnat on erilaiset?
Electromagnetic twist-wave
The global phase bundle \(Φ(x)=e^{iα(x)}\) carries a closed one–form
\(A=\Phi^{-1}\mathrm{d}\Phi = \mathrm{d}\alpha\)
When two antipodal 0-fibres are displaced by a net phase offset \(Δα(τ)\), the ensuing twist wave is described by
\(
F=\mathrm{d}A=\mathrm{d}\!\bigl(\mathrm{d}\alpha\bigr),\)
\(
\mathbf E=-\nabla\dot\alpha,\)
\(
\mathbf B=\nabla\times\nabla\alpha,\)
\(
\Box\alpha = 0.
\)
The local amplitude is not a free parameter but the coherent count of
focused 0-fibres,
\(A_{\text{mac}} = p\,f\,c\,A_{\text P},\)
with Planck-level single-fibre twist
\(A_{\text P} = \dot\alpha_{\text P}\,\).
Energy oscillates between potential and kinetic parts,
exactly as in a harmonic oscillator:
\(
U=\tfrac12\lvert\nabla\alpha\rvert^{2},\qquad
K=\tfrac12\lvert\dot\alpha\rvert^{2},
\)
while the antipodal link fixes a loss-free frequency
\(\omega = 2\pi/\lambda\).
Detailed spin-½ fibre-locking (opposite-handed 3-form screw bundles binding the 1-form phase line) is developed in Part III; here we note only that every photon is a single topological twist-unit
(\(\Delta\alpha=\pi\)) propagating with Poynting vector
\(\mathbf S = \mathbf E \times \mathbf B\,.\)
In ΦBSU a photon corresponds to one topological
half-turn in the global phase
\(\Delta\alpha = \pi\;(\text{mod }2\pi)\),
i.e. The minimal, quantised twist, linking the two antipodal
0-fibre sheets.
Edit: Hups, stupid kielioppivirhe tuli loppuun - korjattu.
Tyhjön rakennehan se huojahtelee, kun sähköisten antipodisektorien yhteiskuituihin injektoituu energiaa perusvaiheen vaihe-erona. Mitä isompi energiaimpulssi, eli vaihe-ero, sitä nopeammin aalto summautuu, samoin perusmoodi oskilloi nopeammin ja summa-aalto kiertyy energiapaketin mittaansa, "äärettömän pitkästä perustilastaan" lyhentyneeksi aallonpituudeksi.
The global phase bundle \(Φ(x)=e^{iα(x)}\) carries a closed one–form
\(A=\Phi^{-1}\mathrm{d}\Phi = \mathrm{d}\alpha\)
When two antipodal 0-fibres are displaced by a net phase offset \(Δα(τ)\), the ensuing twist wave is described by
\(
F=\mathrm{d}A=\mathrm{d}\!\bigl(\mathrm{d}\alpha\bigr),\)
\(
\mathbf E=-\nabla\dot\alpha,\)
\(
\mathbf B=\nabla\times\nabla\alpha,\)
\(
\Box\alpha = 0.
\)
The local amplitude is not a free parameter but the coherent count of
focused 0-fibres,
\(A_{\text{mac}} = p\,f\,c\,A_{\text P},\)
with Planck-level single-fibre twist
\(A_{\text P} = \dot\alpha_{\text P}\,\).
Energy oscillates between potential and kinetic parts,
exactly as in a harmonic oscillator:
\(
U=\tfrac12\lvert\nabla\alpha\rvert^{2},\qquad
K=\tfrac12\lvert\dot\alpha\rvert^{2},
\)
while the antipodal link fixes a loss-free frequency
\(\omega = 2\pi/\lambda\).
Detailed spin-½ fibre-locking (opposite-handed 3-form screw bundles binding the 1-form phase line) is developed in Part III; here we note only that every photon is a single topological twist-unit
(\(\Delta\alpha=\pi\)) propagating with Poynting vector
\(\mathbf S = \mathbf E \times \mathbf B\,.\)
In ΦBSU a photon corresponds to one topological
half-turn in the global phase
\(\Delta\alpha = \pi\;(\text{mod }2\pi)\),
i.e. The minimal, quantised twist, linking the two antipodal
0-fibre sheets.
Edit: Hups, stupid kielioppivirhe tuli loppuun - korjattu.
Tyhjön rakennehan se huojahtelee, kun sähköisten antipodisektorien yhteiskuituihin injektoituu energiaa perusvaiheen vaihe-erona. Mitä isompi energiaimpulssi, eli vaihe-ero, sitä nopeammin aalto summautuu, samoin perusmoodi oskilloi nopeammin ja summa-aalto kiertyy energiapaketin mittaansa, "äärettömän pitkästä perustilastaan" lyhentyneeksi aallonpituudeksi.
Hienorakennevakio vapausasteista: (1⁰+2¹+3²+5³+1/2¹*3²/5³)⁻¹ = 137,036⁻¹
pähkäilijä kirjoitti: ↑6.6.2025, 00:01Tarkoitan pohjalla max "tehoa" yhtälailla. Meren aallossa huippu sisältää max potentiaalin ja pohja max paineen, molemmat on "huipputehoja" mutta eri muodossa. Ajattelen että sama lainalaisuus on sm-aallossa, huippu ja pohja on yhtä "tehokkaita" mutta voimien suunnat on erilaiset?
sähkömagneettisessa aallossa ei taida tuon kaltaisia "pohjia" ja "huippuja" olla. Sen sijaan on pisteistä, joissa E- ja B-komponentit ovat suurimmillaan, ja pisteistä, joissa molemmat ovat nolla. Edellisessä tasoaallon kuvassa nuo maksimien tasot ja nollatasot seuraavat toisiaan.